En esta practica se explicará el desarrollo necesario para el reconocimiento de cierta secuencia numérica, la cual podría ser la clave de una caja fuerte, o simplemente la clave para el acceso a algo.

Para el desarrollo de la practica se usará :
- 1 PSoC
- 2 protoboards
- 1 led el cual indicará cuando la secuencia se halla introducido correctamente
- 1 teclado matricial que será el modo de ingresar el dato
Primer Paso
Se debe tener la secuencia que se quiera detectar, ya que con esta secuencia y sus restricciones será con lo que comencemos a trabajar;
En este caso la secuencia es 0374, que se ingresa mediante un teclado de solo 8 teclas ( del 0-7). Con esto ya sabemos que si nuestro teclado tiene mas de 8 teclas, tendremos que deshabilitar de alguna manera estas teclas, no que nos envíen un cero, ya que dañaría la secuencia, sino que no envíen pulso alguno. Todo esto será explicado a continuación
Segundo Paso
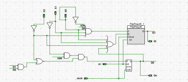
Lo primero es hacer el correspondiente diagrama de estados, teniendo en cuenta que se trata de una maquina de estados tipo Mealy

Después de obtener este diagrama, con sus correspondientes transiciones, se procede a hacer mapas de Karnaugh para cada Q*( Q0* Y Q1*) y para la salida en general, que seria la responsable de prender el led, indicando que efectivamente la secuencia fue reconocida con éxito.


Como ya se sabe, siempre cuando se desea usar el teclado matricial, se debe hacer uso del decodificador y el lut al igual que las anteriores practicas, si no se ha cambiado de material ( teclado matricial ) no será necesario sacar de nuevo la secuencia.

Nota
La estrategia usada para poder “despreciar” la teclas mayores a 7, fue hacer un comparador el cual manda un pulso cuando sea mayor o igual a 8, este pulso es un “0” lógico, según lo programado dentro del comparador, de tal manera que ese pulso deshabilite el componente que reconoce la secuencia, así no detectará de ninguna manera un numero digitado mayor a 7.